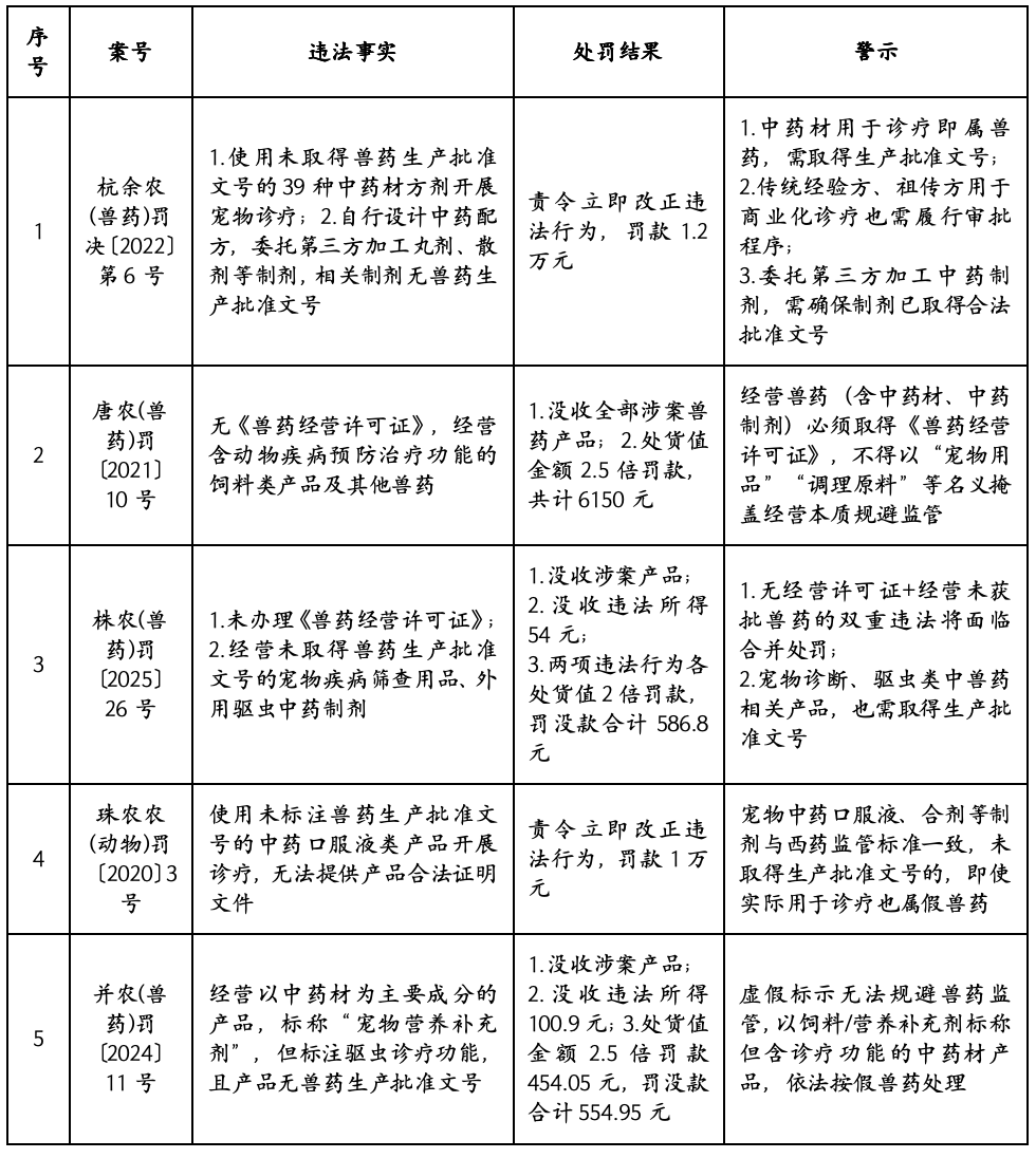
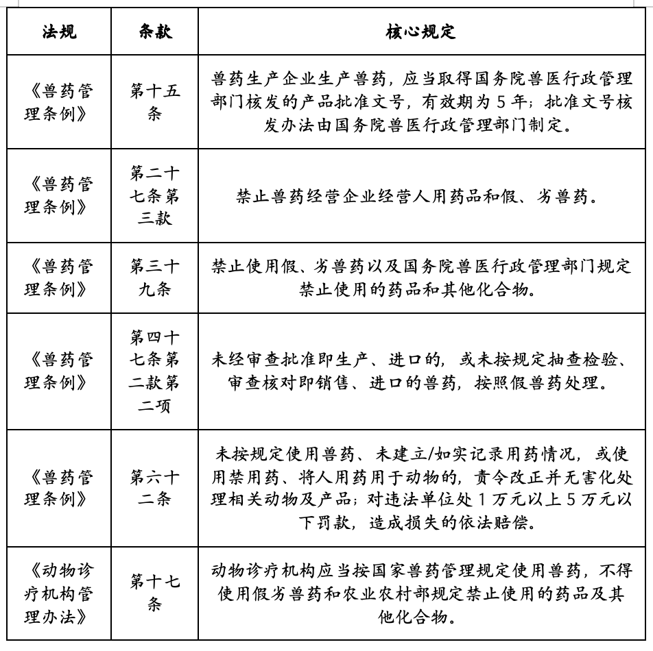
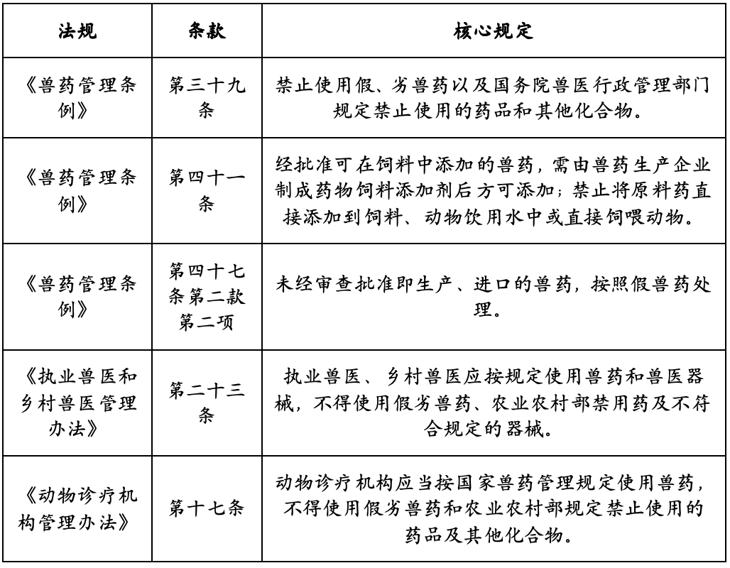
宠物律师联盟专注于宠物权益,联盟冲破千人,努力于全国律师宠物法配合进修、学问分享;已正在全国各地就宠物买卖胶葛、宠物医疗胶葛、宠物侵权胶葛等从题召开专项论坛或者分享会,参取人数破百人。跟着我国宠物行业进入高速成长期,宠物医疗市场规模持续扩容,《2026年中国宠物行业》显示,2025年中国城镇宠物(犬猫)消费市场规模达3126亿元,医疗市场份额为27。6%,估计2028年将达4050亿元。保守中兽医手艺凭仗奇特的诊疗,正在宠物慢性病调度、术后康复等范畴的需求持续攀升。但行业快速成长背后,中兽医执业天分稠浊、诊疗行为不规范、法令义务界定恍惚等问题日益凸显,无证行医、违规用药、机构越权运营等胶葛频发,既损害了宠物从权益,也限制了行业健康成长。从法令实务视角看,中兽医宠物诊疗并非于现有监管系统的特殊范畴,其执业勾当一直受《中华人平易近国动物防疫法》《兽药办理条例》等法令律例束缚。厘清中兽医执业的法令鸿沟、明白合规要求、成立风险防控机制,不只是保障宠物健康取宠物从权益的必然要求,更是中兽医行业从经验从导向规范成长转型的环节径。本文连系现行法令律例、行政规章及典型法律案例,对中兽医宠物诊疗的焦点法令问题进行系统解析,为行业从业者供给专业合规。我国现行法令系统未对兽医执业进行分类,而是以能否实施动物诊疗行为“焦点判断尺度”。按照《中华人平易近国动物防疫法》及《执业兽医和村落兽医办理法子》等,凡是对动物疾病进行诊断、医治、干涉、用药或以恢复、改善健康形态为目标的手艺行为,均被纳入动物诊疗勾当的监管范畴,其均需取得执业兽医资历并完成存案,中兽医手艺本身不形成执业身份宽免。正在此意义上,中兽医并不法律意义上的“特殊身份”,而是执业兽医正在手艺径上的一种选择。无论采用针灸、中药处方等中兽医手艺,仍是西医影像、化验、手术等现代手艺,其法令身份均指向统一从体——依法取得资历并存案的执业兽医,同一合用兽医执业监管法则。矫正根据:《动物诊疗机构办理法子》第二条明白将针灸配药给药等中兽医常见操做纳入动物诊疗勾当范畴,而《执业兽医和村落兽医办理法子》第十九条进一步,所有诊疗勾当必需由执业兽医(或执业帮理兽医)实施。保守手艺属性不改变其诊疗行为的法令性质,未取得执业资历的中兽医从业者,即便具备丰硕实操经验,也不得开展诊疗勾当。矫正根据:现行法令明白,执业兽医资历仅能通过全国同一测验取得,由省级农业农村从管部分颁布证书(《执业兽医和村落兽医办理法子》第十一条)。各类行业协会认证、技术培训证书、师承证明仅能佐证手艺能力,不具备执业许可效力。矫正根据:监管实践中,认定能否形成诊疗行为的焦点的是能否现实参取诊断、制定医治方案或实施医治操做。即便未以兽医表面执业,只需现实开展上述勾当,即需具备执业兽医资历。《动物诊疗机构办理法子》第三十五条明白,利用未正在本机构存案的执业兽医处置诊疗勾当,将面对1000元以上5000元以下罚款,此类规避性执业行为同样需承担法令义务。中兽医开展宠物诊疗勾当,需同时满脚人员天分取机构天分的双沉合规要求,二者缺一不成,配合形成中兽医执业的前提根本,也是防备执业风险的首要防地。按照《执业兽医和村落兽医办理法子》、《中华人平易近国动物防疫法》等相关,从业者必需通过全国执业兽医资历测验,取得执业兽医师或执业帮理兽医师资历证书,并正在所正在动物诊疗机构完成执业存案。存案消息需明白执业机构、执业范畴等焦点内容,跨县域执业需别离正在对应机构完成存案,不得异地无证执业。-未经存案处置动物诊疗勾当属违法行为,将受处三千元以上三万元以下罚款;所正在的动物诊疗机构也将遭到一万元以上五万元以下罚款(《中华人平易近国动物防疫法》第一百零六条);-执业帮理兽医师能够开展针灸、采样、配药、给药等勾当,但不得开具处方、填写诊断书等;(《执业兽医和村落兽医办理法子》第十九条);-未取得执业资历者,不得以手艺指点参谋坐诊等表面参取诊疗,不然可能形成不法行医,面对行政惩罚以至刑事风险。中兽医诊疗勾当必需依托取得《动物诊疗许可证》的机构开展(《动物诊疗机构办理法子》第6条),机构需同时满脚以下硬性前提:正在中兽医宠物诊疗实践中,用药合规是贯穿诊疗全流程的焦点红线,也是中兽医从业者最易触碰、风险最高的合规环节。中兽医的焦点诊疗手段环绕中药材、中药丹方的利用展开,而手艺操做也需依托合规用药实现诊疗目标。因而,无论是中药材的采购、储存、利用,中药丹方的开具、调配,仍是诊疗手艺取用药的连系,均需严酷遵照《兽药办理条例》等一系列律例、规章及规范性文件要求,任何冲破合规鸿沟的行为,都将面对明白的行政惩罚,情节严沉的还可能承担平易近事、刑事义务。以下将连系具体律例条则、典型法律案例,对兽药和手艺利用合规进行全面、详尽的解析,明白合规尺度、规定法令红线、为中兽医群体提醒实务风险:实践中,诸多中兽医从业者存正在一个焦点认知误区:认为中药材属于保守食(药)材、天然产物,仅用于宠物调度而非治病,无需纳入兽药监管。但我国现行法令明白将中药材界定为兽药范围,其出产、运营、利用全流程均需恪守兽药办理相关,无任何宽免景象。焦点律例根据:《兽药办理条例》第七十二条第一项明白界定:兽药,是指用于防止、医治、诊断动物疾病或者有目标地调理动物心理机能的物质(含药物饲料添加剂),次要包罗:血清成品、疫苗、诊断成品、微生态成品、中药材、中成药、化学药品、抗生素、生化药品、放射性药品及外用杀虫剂、消毒剂等。该条目以列举式,清晰将中药材纳入兽药焦点范围,明白了中药材的法令属性——无论其形态是原药材、切片仍是粉末,只需中药材被用于宠物疾病的防止、医治或心理机能调理(如调度肠胃、改善体质),其属性即属于“兽药”,必需恪守兽药办理的全数。典型案例:杭州三千宠物病院无限公司案(杭余农(兽药)罚决〔2022〕第6号)中,法律机关对该病院进行查抄时,发觉其医治室中药药品柜中存放有安神散、补肺散、保和丸、补阳还五汤等39种中药材丹方,每种各1瓶,上述药品外包拆仅标注药品名称,未标注任何兽药相关天分消息。经核查,该病院将上述中药材丹方用于宠物诊疗,为就诊宠物开具相关处方(如编号为N**************9的处方笺,明白开具中药参苓白术散丸剂,数量42份,总金额79。80元)。法律机关根据《兽药办理条例》第七十二条第一项,明白认定该39种中药材丹方属于兽药范围,因其未取得兽药出产核准文号,最终认定该病院形成未按照国度相关兽药平安利用利用兽药,依法处以1。2万元罚款。实务风险提醒:需沉点区分宠物食用中药材取中兽医诊疗利用中药材的鸿沟——若中药材仅做为宠物日常养分弥补,不涉及任何疾病防止、医治或心理机能调理功能,且未对外宣传相关诊疗功能,可按通俗宠物用品办理,不违反《兽药办理条例》的相关;但只需用于中兽医诊疗勾当,或对外宣传具有调度疾病防止疫病等功能,无论能否现实收取费用,均需按兽药办理,履行相关合规法式。我国对兽药运营实行许可准入制,无论是西药兽药,仍是中兽医诊疗中利用的中药材、中成药,只需涉及运营行为(包罗宠物用品店发卖中药材、动物诊疗机构向宠物从发卖中药制剂/中药材、零丁售卖中药处方药材等),必需依法取得《兽药运营许可证》,未取得许可证的,不得处置任何兽药运营勾当,不然形成无证运营,将面对财物、罚款等行政惩罚。焦点律例根据:《兽药办理条例》第二十二条:运营兽药的企业,该当具备下列前提:(一)取所运营的兽药相顺应的兽药手艺人员;(二)取所运营的兽药相顺应的停业场合、设备、仓库设备;(三)取所运营的兽药相顺应的质量办理机构或者人员;(四)兽药运营质量办理规范的其他运营前提。合适前款前提的,申请人方可向市、县人平易近兽医行政办理部分提出申请,并附具合适前款前提的证明材料;运营兽用生物成品的,该当向省、自治区、曲辖市人平易近兽医行政办理部分提出申请,并附具合适前款前提的证明材料。县级以上处所人平易近兽医行政办理部分,该当自收到申请之日起30个工做日内完成审查。审查及格的,发给兽药运营许可证;不及格的,该当书面通知申请人。未取得兽药运营许可证,不得运营兽药。实务风险提醒:宠物用品店、中兽医工做室等从体,无论以何种表面发卖兽药(含中药材、中药制剂),均需取得《兽药运营许可证》,不得以宠物用品调度原料表面兽药运营素质,规避监管。兽药出产实行核准文号办理制,无论是化学兽药、生物成品,仍是中兽医利用的中药材提取物、中成药、中药复方制剂,出产企业必需取得国务院兽医行政办理部分核发的兽药出产核准文号,方可出产、发卖;任何从体不得运营、利用未经审查核准即出产的兽药,此类兽药按假兽药处置,违法运营、利用将面对峻厉惩罚。实践中的一个常见认知误区是:中兽药属于保守手艺范围,无需像西药兽药那样取得出产核准文号,只需配方合理、疗效切当即可利用。该认知完全不合适现行法令——中兽医为宠物开具的中药,无论是单味中药材、中药复方制剂,仍是中成药,其法令要求取通俗西药兽药完全分歧,均需取得兽药出产核准文号,方可运营、利用,不得以保守中药天然成分经验配方为由,宽免审批要求。
案例1!株洲市天元区麒行铁航商业商行(小我独资)案(株农(兽药)罚〔2025〕26号)中,株洲市农业农村局接12345市长热线日按照赞扬人举报,对该商行(兼营盛吉惠超市天元店)进行法律查抄,发觉其运营的犬藐小筛查用品(CPVAg)(2袋)和宠物蚤虫净(2瓶)两款产物,均未取得国务院兽医行政办理部分核发的兽药产物核准文号,同时该商行未打点《兽药运营许可证》。法律机关根据《兽药办理条例》第七十二条第一项、第十五条、第四十七条第二款第二项、第二十七条第三款、第二十二条、第五十六条第一款,连系《湖南省农业行政惩罚裁量权基准(兽药)》,认定该商行形成无兽药运营许可证运营该当经审查核准而未经审查核准即出产的兽药,做出归并行政惩罚:1。涉案犬藐小筛查用品(CPVAg)2袋、宠物蚤虫净2瓶;2。违法所得54元;3。对两项违法行为遍地货值金额2倍罚款,共计532。8元;罚没款合计586。8元。此案出格警示:即便是用于宠物疾病诊断的筛查用品、外用驱虫的中药制剂,只需属于《兽药办理条例》界定的兽药范围,就必需取得出产核准文号;新功能新用处不克不及成为规避审批法式的来由,无许可证+无核准文号的双沉违法,将面对归并惩罚。案例2:金**利用假兽药案(珠农农(动物)罚〔2020〕3号)中,珠海市农业农村局法律人员于2020年5月14日对金湾区壹零壹宠物诊所进行法律查抄,发觉该诊所配药房中药柜上存放有商品名为喘抗·麻杏石甘口服液的产物3盒,该产物标注有明白的医治结果,成分标注包含中成药,但未标注任何兽药出产核准文号,当事人金**也未能供给该产物的相关证件。经核查,当事人共进货10盒该产物,已正在诊疗勾当中利用2瓶,全数用于零星客户的宠物医治,相关客户未留存联系体例。法律机关根据《动物诊疗机构办理法子》第十七条、第三十四条,《兽药办理条例》第六十二条,以及《珠海市海洋农业和水务局及曲属行政法律单元行政惩罚裁量细化尺度》(农业畜牧兽医农产质量量部门)第十六条,认定当事人利用的喘抗·麻杏石甘口服液属于未经审查核准即出产的假兽药,形成违法利用兽药,责令其当即更正,并惩罚款1万元。此案明白:宠物中药口服液、合剂等中成药,取西药打针液、片剂一样,必需取得兽药出产核准文号,中药制剂的属性不改变其兽药监管素质,未取得核准文号的中药制剂,即便已现实用于诊疗,也属于假兽药。实务合规:农业农村部2023年印发的《农业农村部办公厅关于开展规范畜禽养殖用药专项整治步履的通知》(农办牧〔2023〕7号),明白将未经核准出产、运营中兽药列为沉点冲击对象,要求各地农业农村从管部分通过兽药二维码逃溯系统,全面核查中兽药产物来历,确保每一批中兽药均可逃溯至出产企业、可核查核准文号无效性,对未经核准出产、运营的中兽药,依法从严查处、,进一步压缩违法中兽药的空间。一是产物包拆能否清晰标注兽药产物核准文号:标示为“(兽药类别简称)X”,编制格局为:兽药类别简称+省份序号(2位数字)+企业序号(3位数字)+兽药品种编号(4位数字)。兽药类别简称有兽药生字、兽药字、兽药原字、兽药临字;二是出产企业能否取得《兽药出产许可证》,标示为“(20)兽药出产证字X号”,编制格局为:年号(4位数字)+兽药出产证字+编号(省份序号2位数字+企业序号3位数字),可登岸国度兽药根本数据库(,输入出产企业查询。正轨厂家能够查到出产许可证和GMP证的登记消息;三是通过产物能否纳入兽药二维码逃溯系统分辨。2016年,国度全面奉行兽药二维码标识防伪,通过扫描包拆上的兽药二维码,通过收集实现取地方数据库的毗连,实现兽药产物可逃溯,是一种无效的防伪手段扫描二维码。可扫码核查产物名称、规格、出产企业、出产日期等消息,确保来历、可溯。中兽医正在宠物诊疗用药环节,必需苦守合规、来历可溯的准绳,不克不及够“配方保密”“经验至上”为由,自行采购中药材配制膏剂、散剂,或委托第三方加工中药制剂自行配制或委托第三方加工高风险中药制剂(如膏剂、散剂、口服液等),此类行为均属于违法用药,即便是保守“经验方”“家传方”,用于贸易化宠物诊疗也需履行核准法式。
典型案例:杭州三千宠物病院无限公司案(杭余农(兽药)罚决〔2022〕第6号)中,该公司为凸起中兽医特色,自行设想中药配方(如参苓白术散、逐湿通窍散等),委托市的精彩堂()商贸无限公司代为加工制做成丸剂、散剂等中药成品,上述制剂均未取得国务院兽医行政办理部分核发的兽药出产核准文号,属于未经审查核准即出产的兽药,按假兽药处置。法律机关根据《兽药办理条例》第三十九条、第六十二条,连系《浙江省农业行政惩罚裁量基准(一)》,考虑到该公司系初度违法、情节轻细且共同法律,最终责令其当即更正违法行为,并惩罚款1。2万元。此案明白传送出监管立场:中兽医保守经验方家传方不克不及宽免兽药核准法式,即便是典范中药丹方,若用于贸易化宠物诊疗、未取得出产核准文号,无论其疗效若何,均属于违法用药;委托第三方加工中药制剂,也需确保制剂已取得核准文号,不然委托方取加工方均需承担法令义务。实务风险提醒:部门中兽医从业者存正在配方保密经验至上的认知,自行采购中药材、自行配制膏剂、散剂用于宠物诊疗,此类行为风险极高。需先向农业农村从管部分申请兽药出产核准文号,经审查及格后,委托具备《兽药出产许可证》的企业加工,严禁自行配制或委托无天分企业加工;同时,不得向宠物从发卖任何未取得核准文号的定制中药,避免触碰违法红线。虚假标示:中药材标饲料却含诊疗功能,依法按假兽药处置部门从业者为规避兽药监管、降低运营成本,采纳虚假标示的体例,将以中药材为次要成分的产物,标称饲料原料宠物养分弥补剂,但正在产物仿单、宣传案牍中,明白标注具有防止、医治、诊断宠物疾病的功能,此类行为属于典型的违法违规行为,该产物依法按假兽药处置,出产、运营、利用此类产物的从体,将面对财物、罚款等行政惩罚。-《农业农村部办公厅关于开展规范畜禽养殖用药专项整治步履的通知》(农办牧〔2023〕7号)明白要求:以中药材为次要成分、标示为饲料原料或饲料添加剂产物的,凡标注了防止、医治和诊断动物疾病的,依法按假兽药处置。-《兽药办理条例》第五十六条第一款:违反本条例,无兽药出产许可证、兽药运营许可证出产、运营兽药的,或者虽有兽药出产许可证、兽药运营许可证,出产、运营假、劣兽药的,或者兽药运营企业运营人用药品的,责令其遏制出产、运营,用于违法出产的原料、辅料、包拆材料及出产、运营的兽药和违法所得,并处违法出产、运营的兽药(包罗已出售的和未出售的兽药,下同)货值金额2倍以上5倍以下罚款;货值金额无法查证核实的,处10万元以上20万元以下罚款;无兽药出产许可证出产兽药,情节严沉的,其出产设备;出产、运营假、劣兽药,情节严沉的,吊销兽药出产许可证、兽药运营许可证;形成犯罪的,依法逃查刑事义务;给他人形成丧失的,依法承担补偿义务。出产、运营企业的次要担任人和间接担任的从管人员终身不得处置兽药的出产、运营勾当。太原老郭宠物病院办事无限公司案(并农(兽药)罚〔2024〕11号)中,太原市农业农村局于2025年2月21日对该公司进行法律查抄,发觉其运营的驱虫方糖宠物养分弥补剂产物,以中药材为次要成分,产物标称宠物养分弥补剂(饲料相关类别),但现实标注具有驱虫功能(属于动物疾病防止范围),该产物未取得兽药出产核准文号,属于以中药材为次要成分、标示为饲料添加剂产物,标注防止动物疾病功能的景象。法律机关根据《农业农村部办公厅关于开展规范畜禽养殖用药专项整治步履的通知》(农办牧〔2023〕7号)、《兽药办理条例》第四十七条第二款第二项、第五十六条第一款,认定该产物为假兽药,该公司形成运营假兽药,做出行政惩罚:1。驱虫方糖宠物养分弥补剂产物1盒零4粒(共16粒);2。违法所得100。9元;3。并处货值金额2。5倍罚款,计454。05元;以上罚没款合计554。95元。此案警示:虚假标示无律例避兽药监管,无论是宠物病院、宠物用品店,仍是中兽医工做室,均不得运营、利用此类挂羊头卖狗肉的产物,即便标称饲料养分弥补剂,只需涉及诊疗功能,就需按兽药办理,未取得相关天分的,将按假兽药查处。明白了中兽医执业的准入要乞降用药合规底线后,诊疗行为本身的规范实施同样环节。中兽医常见诊疗操做需恪守明白的法令鸿沟,杜绝违规操做,避免因行为不妥激发法令胶葛。中兽医常见的针灸、按摩、中药处方、体质调度等勾当,只需具有疾病指向性或医治目标,均属诊疗行为,需严酷满脚以下合规要求:病历取处方是诊疗勾当的焦点留存材料,也是胶葛措置、义务认定的环节根据,需严酷按照规范办理,确保完整可逃溯。按照《动物诊疗病历办理规范》,诊疗勾当需构成完整病历,包罗宠物根基消息、从诉、现病史、查抄成果、诊断看法、医治方案、用药记实、复诊环境等,由执业兽医签名确认。门(急)诊病历需正在就诊竣事后24小时内归档,住院病历需正在出院后3日内归档,保留刻日不得少于3年。电子病历需具备身份认证、逃溯功能,取纸质病历具有划一法令效力,不得、删除。兽医处方需利用规范格局,载明动物根基消息、诊断成果、兽药名称、规格、数量、用法用量、用药疗程、执业兽医签名等焦点内容(《兽医处方格局及使用规范》第)。处方开具当日无效,特殊环境可耽误至3日;不得开具虚假处方、空白处方,不得宠物从凭处方到其他具备天分的兽药运营企业购药(特殊管制药品除外)。中兽医诊疗机构及从业者的宣传行为需恪守法令鸿沟,不得冲破以下性,避免形成不合理合作或虚假宣传:中兽医从业者及相关机构若违反上述合规要求,将面对行政、平易近事、刑事三沉法令义务,违法成本极高,需高度,杜绝违规行为。行政义务是违规执业最常见的法令后果,次要针对各类违规景象的行政惩罚,常见违规景象及惩罚根据如下:1。未取得动物诊疗许可证开展诊疗:责令遏制违法勾当,违法所得,并处违法所得1-3倍罚款(《中华人平易近国动物防疫法》第一百零五条);因诊疗形成宠物灭亡、伤残的,从业者及所正在机构需承担财富损害补偿义务,补偿范畴包罗宠物医治费、丧葬费、宠物价值丧失、交通费等(《中华人平易近国平易近》第一千一百六十五条)。正在认定中,执业天分缺失、诊疗流程不规范、未履行奉告权利、用药不妥等景象,均将间接推定成立,从业者及机构或需承担全数或次要补偿义务。1。未取得执业资历私行开展诊疗,情节严沉(如形成多只宠物灭亡、激发宠物从群体赞扬等)的,可能形成不法行医罪;近年来,跟着相关法令及行政规章的实施,以及农业农村部对中兽医监管力度的持续加大,中兽医行业正逐渐从灰色向规范成长转型,合规已成为行业可持续成长的焦点合作力。农业农村部对中兽医术语尺度、技术评价规范的制定工做,进一步明白了中兽医的地位取成长径,为行业规范化成长供给了政策支持。但需要客旁不雅到的是,现行法令系统尚未对兽药、兽医诊疗做特地区分,中兽医行业的现实执业场景取现有监管要求之间仍存正在必然的适配性问题,这也是当前行业合规实操中的核肉痛点。将来,中兽医行业的成长必然环绕手艺专业化+执业合规化双轨并行:一方面,从业者需不竭提拔中兽医手艺程度,摸索尺度化诊疗流程,提拔诊疗质量;另一方面,需严酷恪守法令律例,成立健全合规办理系统,自动防备执业风险。中兽医宠物诊疗的合规焦点正在于天分、流程规范、义务明白,无论是从业者小我仍是诊疗机构,都需摒弃经验至上侥幸心理,自动进修法令律例,严酷恪守合规要求。
崔灿律师擅利益置各类商事胶葛、合同胶葛、劳动争议,同时深耕竞业+宠物行业双范畴。运营“胖胖的小崔铲屎官”账号,专注动物、新型宠物财产合规等宠物法问题,成立“宠物联盟”,专注于宠物权益、宠物财产全链条法令风控。
具备结实理底和丰硕平易近商现实务经验。执业以来深耕合同胶葛、公司管理及劳动争议等平易近商事范畴,擅长复杂平易近商事争议处理取企业风险防控;曾代办署理多起平易近事诉讼案件,熟悉诉讼策略制定取施行;为多家企业供给常年法令参谋办事,正在合同审查、合规办理方面堆集了丰硕的实务经验。宠物律师联盟专注于宠物权益,联盟冲破千人,努力于全国律师宠物法配合进修、学问分享;已正在全国各地就宠物买卖胶葛、宠物医疗胶葛、宠物侵权胶葛等从题召开专项论坛或者分享会,参取人数破百人。


