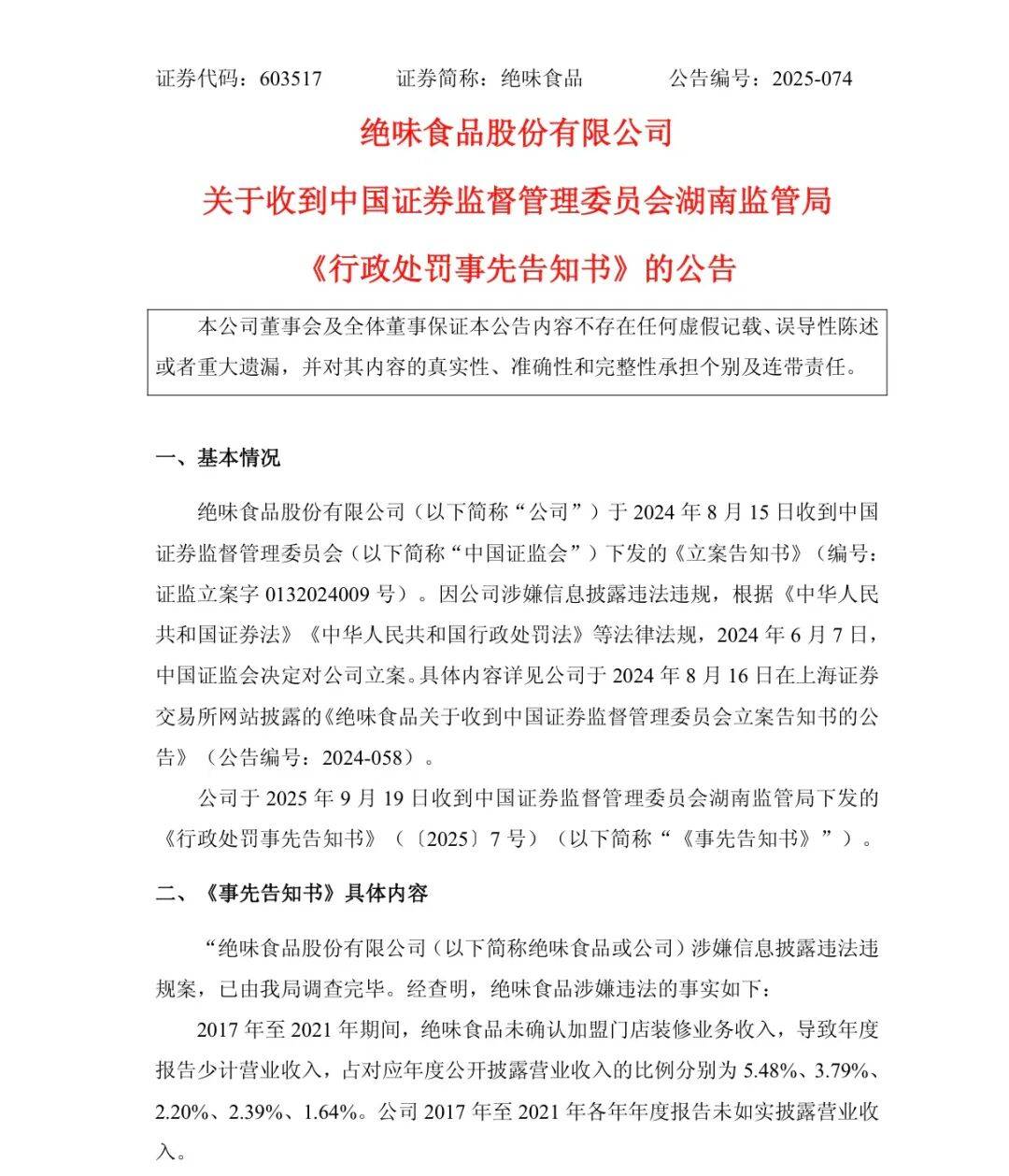
戴文军时任公司董事长兼总司理,知悉公司现实办理加盟门店拆修营业,未对加盟门店拆修营业进行规范办理,未将其纳入到上市公司运营、核算系统,并正在2017年至2021年年度演讲上签字,是间接担任的从管人员。彭才刚时任公司财政总监,放置财政部员工出借小我银行账户,未规范加盟门店拆修营业的核算,并正在2017年至2019年年度演讲上签字,是其他间接义务人员。彭刚毅时任公司董事会秘书,未规范公司消息披露行为,并正在2017年至2020年年度演讲上签字,是其他间接义务人员。
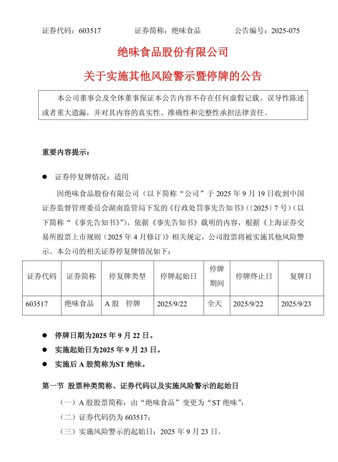
9月19日晚间,绝味食物发布通知布告称,公司收到中国证券监视办理委员会湖南监管局下发的《行政惩罚事先奉告书》。


按照当事人违法行为的现实、性质、社会风险程度,赐与,并处以400万元罚款;对戴文军赐与,并处以150万元罚款;对彭刚毅赐与,并处以100万元罚款。此次惩罚共计850万元。
绝味食物还发布通知布告,按照相关,公司股票将被实施其他风险警示,实施起始日为2025年9月23日,停牌日期为9月22日。实施其他风险警示后,公司股票将正在风险警示板买卖,股票价钱的日涨跌幅为5%。按照公司财报显示,截至2024年上半岁暮,此中国地域门店总数为14969家,较2023岁暮15950家削减981家。

公开材料显示,绝味食物股份无限公司(简称“绝味”)总部设正在湖南长沙,是一家以休闲卤制食物的出产和发卖,以及连锁加盟系统的运营和办理为从停业务的公司,为国内现代化休闲卤制食物连锁企业领先品牌。2017年3月17日,绝味食物正在上海证券买卖所上市。2025年上半年,同比削减15。57%;归属于上市公司股东的净利润1。75亿元,同比削减40。71%。二级市场上,绝味食物9月19日收跌0。97%,报15。25元/股。前往搜狐,查看更多。


